引言
最高人民法院、人民银行等各大司法与监管机构前后出台了大量新规,可谓之各行各业的“新年大礼包”。在金融合规领域,中国人民银行组织发布了《金融机构反洗钱和反恐怖融资监督管理办法(修订草案征求意见稿)》(以下简称“《监管办法》”),对原先的《金融机构反洗钱监督管理办法(试行)》(银发〔2014〕344号,以下简称“《旧办法》”)进行了大幅度的修订。人民银行指出,本次修订是为了加强反洗钱监管,提升我国洗钱和恐怖融资风险防范能力,应对反洗钱国际评估后续整改以及在新形势下完善反洗钱监管机制。
相较于《旧办法》,本次《监管办法》增加了须履行反洗钱及反恐怖融资(本文统称“反洗钱”)义务的主体范围,增加了金融机构反洗钱内部控制和风险管理的具体要求,并对监管部门的反洗钱监管方法作出大篇幅修订。可以预见的是,未来正式出台版本《监管办法》较征求意见稿不会有较大出入,作为重要的直接监管规定,其修订内容及监管方向已值得各金融机构提起关注。
第一章 总则
1、受监管主体
为了加强反洗钱监管的力度,适应金融领域的不断创新,本次《监管办法》明确将部分机构列为反洗钱义务主体,包括但不限于开发性金融机构、消费金融公司、贷款公司、银行理财子公司等金融机构,非银行支付机构、从事网络小额贷款业务的小额贷款公司以及从事保险专业代理和保险经纪业务的机构。就金融机构而言,除明确列明的机构外,《监管办法》还规定了兜底性条款,将中国人民银行确定并公布应当履行反洗钱义务的其他金融机构列入规制范围。
《监管办法》本次新增列明的部分主体并非首次被列为反洗钱义务主体,《银行业金融机构反洗钱和反恐怖融资管理办法》规定的反洗钱义务主体包括国际开发银行、消费金融公司以及经国务院银行业监督管理机构批准设立的其他金融机构。《互联网金融从业机构反洗钱和反恐怖融资管理办法(试行)》亦将非银行支付机构、从事网络借贷业务的主体等列为反洗钱义务主体。
可以预见的是,本次《监管办法》在为《反洗钱法》的修订开路造桥,也意味着此前反洗钱监管较为薄弱的消金、银行理财子公司、小贷公司等将被纳入强监管范围。
2、反洗钱义务
《监管办法》本条为新增条款,对金融机构的反洗钱义务做了概括性表述,包括建立内控制度、评估风险、建立风险管理机制、搭建系统、机构及人员要求等,对金融机构须履行的各项反洗钱义务作出了明确要求,属于补强性条文调整。
3、监管应对
需要指出的是,目前大部分金融机构尚未能达到打铁还需自身硬的素质,但随着行业合规不断完善,反洗钱领域也将与其他合规领域一样,讲求业务合规、监管合规的双向融合,金融机构也应当了解监管规定并适当保障自身权益。
4、保密义务
《监管办法》本条是对监管机构的保密义务作出要求,相比于《旧办法》,明确将“客户身份资料和交易信息”纳入保密范围,并明确了监管层面工作人员的保密义务,与“非依法律规定”不得提供的严格要求,在信息资料保密层面,监管机构将与金融机构共同承担保密义务。
第二章 金融机构反洗钱内部控制和风险管理
《监管办法》本章的大部分条款为新增条款,规定金融机构建立与洗钱风险和经营规模相适应的内部控制制度要求,并强调金融机构根据机构、客户、业务的风险状况,制定相应的风险管理措施和程序。
1、内控制度及风险自评估制度
相比于《旧办法》,《监管办法》新增内部控制制度条款(第七条),并对金融机自评估制度的相关要求进行扩展及细化。《旧办法》仅规定金融机构应建立风险自评估制度,定期进行风险自评估,并向监管机构报告风险自评估结果和资料。《监管办法》将风险自评估制度的建立层级确定为金融机构总部,且金融机构可以自行决定定期或不定期进行评估,赋予了金融机构更大的自主性。为强化金融机构对风险自评估工作的重视,《监管办法》规定自评估情况须先经董事会审定,而后报送至监管机构。
本次新增反映了人行监管的近期思路,一方面,新增条款与FATF建议相适应,另一方面,2020年出台的互联网保险、房地产反洗钱等规定均体现了上述原则,在目前的监管思路下,金融机构需发挥较大程度的主观能动性,适时进行风险自我评估与调整风险管控策略。从2020年起,反洗钱监管处罚频次、金额均有较大程度的提高,预计2021年应该会超出2020年水平。
2、风险管理
本条为新增条款,《监管办法》规定金融机构须根据经营规模及风险状况,采取相应的风险管理措施,且该等风险管理措施应经过高级管理层的批准。
此外,《监管办法》规定金融机构的洗钱风险管理应当被纳入机构的全面风险管理体系,实现全流程、全业务的覆盖,并强调“风险控制能力”与业务开展相适应,这意味着在外部风险不断增加与行业压力不断上行的情况下,机构必须主动行动,平衡业务与合规风险。
3、机构及人员
本条为新增条款,明确规定了金融机构履行反洗钱义务的机构及相关人员要求。根据《监管办法》,金融机构的反洗钱管理工作应当由专门的部门负责,并明确董事会、监事会、高级管理层和相关部门的职责,建立绩效考核和奖惩机制。在实践工作中,该等要求早已成为银行业金融机构合规治理能力的考验指标,但对于非银行、保险类金融机构而言,大部分机构缺少“绩效考核和奖惩机制”,需要结合监管思路对其制度进行更新。
4、信息系统及审计机制
本处为《监管办法》新增条款,强调金融机构须完善信息系统,并建立审计机制。就审计而言,金融机构可以选择内部审计或独立审计,审计的范围、方法和频率须与机构规模和风险状况相适应,并将报告提交董事会或专门委员会,属于对于现有反洗钱监管要求的强调与细化,无额外关注点。
5、金融机构总部规范
除第八条规定金融机构应当在总部层面制定风险自评估制度外,本次《监管办法》增加了金融机构须在总部或集团层面制定统一的反洗钱安排的规定,并确保分支机构及控股附属机构能有效执行。
此外,对于在境外设立分支机构及控股附属机构的金融机构而言,可能存在监管规定适用的冲突,《监管办法》亦增加了基本的解决原则:
1、驻在国家或地区法律允许范围内,执行《监管办法》;
2、驻在国家或地区要求更严格的,遵照其规定;
3、禁止或限制实施《监管办法》的,采取适当补充措施,并向监管机构报告。
近年来,大量央企金融机构均在完善其总部层面的反洗钱制度与机制安排,但非央企层面落实进展依然缓慢,需要提起重视。
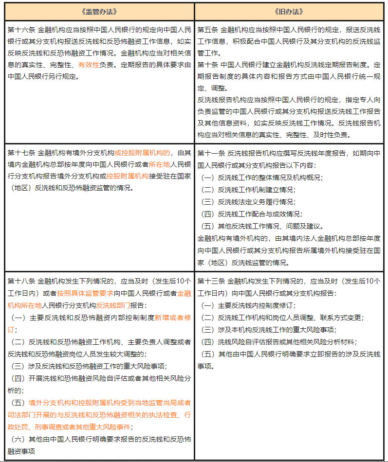
6、义务报告
《监管办法》基本延续了《旧办法》的规定,对金融机构的报告义务进行规定,包括常规的报告义务、涉及境外分支机构的报告义务以及特殊情况下的报告义务。
《监管办法》规定,金融机构有境外分支机构或控股附属机构的,则由总部按年度向监管机构报告该等境外机构接收境外监管的情况,但如果出现境外分支机构和控股机构受到当地相关部门的执法检查、行政处罚、刑事调查或其他重大风险事件,则金融机构应当及时或按照具体监管要求向监管部门报告。
鉴于近年来境外反洗钱合规力度的加大及我国金融机构在境外受监管与处罚的案例增多,境外监管与处罚得到了监管层面的极大重视,并由于跨境合规调查与处罚等涉及信息数据保护、司法协助协定、两国监管规定、境内外企业合作关系、刑事风险等诸多问题,且结合现有境外案例,仅依靠我国监管部门处理相关问题可能并非最优方案,因此金融机构应当适时引入内外部力量解决相关问题。
第三章 反洗钱监督管理
本章对反洗钱监管机构的监督管理作出的规定,规范了各类反洗钱监管措施的运用条件,同时规范结果反馈和法律文书的制作要求。
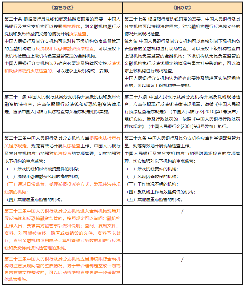
1、执法检查
《监管办法》对中国人民银行及其分支机构可以进行执法检查的管辖范围作出了规定,分为三种情况:
1、上级可以对下级机构负责监督管理的金融机构进行执法检查;
2、上级可以授权下级机构检查由上级机构负责监督管理的金融机构;
3、确有必要涉及跨辖区实施反洗钱执法检查的,可以建议上级机构统一安排。
本次调整对于监管检查与监督程序及要求作出了一定程度的细化,并赋予人行监管部门具体权力,为便于监管执法,我们理解,未来修订的《反洗钱法》中很可能加入相关行政权力赋予条款,明确监管机构及执法人员的行政权力与权力边界。建议各金融机构可以将合规执业、合规监管的原则纳入企业文化中,相信未来监管要求的不断提高、监管力度的不断加大已成必然趋势。
2、现场风险评估
《监管办法》中明确了针对机构不同风险情况可确定的不同监管措施,包括“监管提示、约见谈话、监管走访、执法检查”,监管措施的细化为机构合规工作带来了新的要求与机遇,对于自身合规水平较高的机构,如基于可供解释的原因而发生风险问题,原则上是存在与监管沟通的可能的。
3、监管提示
《监管办法》在本条规定了监管提示这一监管方法,即监管机构在监管活动中发现金融机构存在“风险隐患”或工作“存在明显漏洞,需要提示金融机构关注的”,可以向金融机构发出《反洗钱监管提示函》要求采用必要的风控措施,本处对《旧办法》中规定直接发出《反洗钱监管意见书》的规定条款作出了修改。此外,《监管办法》删除了电话或书面质询的相关规定,仅要求金融机构须在收到《反洗钱监管提示函》之日起15个工作日之内作出书面答复,且该书面答复须由分管反洗钱的工作负责人签批,强化了机构与监管沟通的正式性与正当性。
4、约见谈话
《监管办法》增加了金融机构监事及部门负责人作为谈话主体的规定,并规定约谈部门负责人,由反洗钱部门负责人批准即可,并删除了《旧办法》中对于约见谈话主持主体的规定,一定程度上降低了约见谈话的程序要求。此外,《监管办法》增加了因特殊情况需要立即约谈的,可以在约谈现场送达《反洗钱监管通知书》的规定。
就文书而言,《监管办法》规定谈话结束后,反洗钱工作人员应填写《反洗钱约谈记录》,而非《反洗钱监管记录》(适用于约见谈话、监管走访、质询)。《反洗钱约谈记录》中更多使用的表述为“谈话对象”“被谈话人员及职务”“谈话内容”,而非“监管对象”“监管内容”等,弱化了约见谈话这一监管措施的严厉级别。
5、监管走访
《监管办法》扩大了监管走访的前提条款,包括针对监管活动中发现的突出问题、了解核实反洗钱政策执行情况、了解核实金融机构整改效果等,均可以进行监管走访,从程度上,可理解为在“监管提示”及“约见谈话”后仍不能完成整改或无法核实整改情况的情况下进行监管走访。
《监管办法》对监管走访的具体流程作出了以下修改:
1、审批层级:《监管办法》限定了监管走访的审批层级,均由行长/主任或者主管副行长/副主任批准;
2、立即走访:《监管办法》增加了因特殊情况需要立即实施监管走访,可以现场送达《反洗钱监管通知书》的规定;
3、文书类型:《监管办法》规定监管机构应针对监管走访中发现的问题提出监管指导意见,制发《反洗钱监管意见书》,而非《反洗钱监管记录》
6、其他监管职责
《监管办法》对于应实施行政处罚的情形未做调整,仍然为“涉及金融机构总部的重要问题、系统性缺陷,或者发现突出违规事件”,需关注的是,本次《监管办法》中已明确金融机构总部对各分支机构的管控责任,未来可能会出现罚分支机构的同时兼罚总部的情形出现。并《监管办法》进一步明确中国人民银行分支机构须将监管意见或者处罚决定抄送中国人民银行或金融机构总部所在地的中国人民银行分支机构。
第四章 法律责任
根据《反洗钱法》第三十一条[1]、第三十二条[2],如金融机构违反《监管办法》,金融机构可能被处以限期改正、罚款、责令停业整顿或吊销经营许可证等处罚,直接负责的董事、高管和其他直接责任人员根据情节情况,可能被处以纪律处分、罚款、取消任职资格、禁止从事有关金融行业工作的处罚,此等条款并非新增规定,为出于规定完整性角度所做调整。
结语
整体来看,近期《刑法》修正案的出台(修订了洗钱罪成立要件等)、《反洗钱法》修订的开展、《监管办法》的修订、特定非金融机构反洗钱规定的出台都在展示我国为FATF评估整改所作出的努力。
在实际监管层面,2020年金融监管部门不断展示着监管肌肉,对于上市公司、拟上市公司、非上市公司金融机构的监管与处罚频次不断提高,相信2021年仍然会维持该等态势。且为与国际反洗钱与金融合规要求相一致,强调机构的自我风险管控能力、强调风险自评估为目前的监管思路越发清晰,如何提高机构自身的风控能力、并合理控制自身业务合规风险仍需各机构在2021年继续探索与努力。
[注]
[1]金融机构有下列行为之一的,由国务院反洗钱行政主管部门或者其授权的设区的市一级以上派出机构责令限期改正;情节严重的,建议有关金融监督管理机构依法责令金融机构对直接负责的董事、高级管理人员和其他直接责任人员给予纪律处分:(一)未按照规定建立反洗钱内部控制制度的;(二)未按照规定设立反洗钱专门机构或者指定内设机构负责反洗钱工作的;(三)未按照规定对职工进行反洗钱培训的。
[2]金融机构有下列行为之一的,由国务院反洗钱行政主管部门或者其授权的设区的市一级以上派出机构责令限期改正;情节严重的,处二十万元以上五十万元以下罚款,并对直接负责的董事、高级管理人员和其他直接责任人员,处一万元以上五万元以下罚款……金融机构有前款行为,致使洗钱后果发生的,处五十万元以上五百万元以下罚款,并对直接负责的董事、高级管理人员和其他直接责任人员处五万元以上五十万元以下罚款;情节特别严重的,反洗钱行政主管部门可以建议有关金融监督管理机构责令停业整顿或者吊销其经营许可证。对有前两款规定情形的金融机构直接负责的董事、高级管理人员和其他直接责任人员,反洗钱行政主管部门可以建议有关金融监督管理机构依法责令金融机构给予纪律处分,或者建议依法取消其任职资格、禁止其从事有关金融行业工作。




















