吉诺股份发布2015年业绩快报 净利润为去年同期的近7倍
1月19日,福建吉诺车辆服务股份有限公司(吉诺股份 832747)发布了2015年业绩快报。公告显示,预计2015年末实现归属于挂牌公司股东的净利润与上年同期相比,将增长500%-600%,2015年的净利润将为去年同期的近7倍。
业内人士分析认为,过去一年,吉诺股份利用“互联网+”作为有效工具,进一步优化业务系统,扩大营销网络,不断开拓新的业务渠道和扩展业务范围,使公司主营业务量持续快速稳定增长。2015年7月,吉诺股份成为中国首家在新三板挂牌的汽车后市场企业,其品牌价值及形象得到大幅提升,公司的整体竞争力也得以提升。
据了解,吉诺股份以汽车道路救援业务为切入点,围绕着“汽车后市场+互联网+大数据”的企业发展方向,依托O2O的服务模式,在构建综合性汽车服务平台基础之上,打造便捷的线上服务通道,依托于APP、微信公众号、网页等渠道,为车主提供服务预约、在线查询、社交互动等功能,同时结合车联网硬件设备,实现通过手机终端对车况的检测、远程控制、防盗预警等功能,创新之处可圈可点。
上游产业链层面,吉诺救援与安联、陆华等大型救援网络公司,中国人保、中国人寿等保险公司,奔驰中国、宝马中国、沃尔沃中国等汽车主机厂都保持着良好的合作关系。
下游布局上,吉诺救援于去年8月推出了国内首家独立O2O汽车道路救援服务平台——无忧救援,其功能在于平台基于用户定位(LBS),实现一键呼叫身边就近的救援车辆提供服务,提升救援效率,让道路救援如滴滴一样方便。
吉诺车屋快修快保连锁店是吉诺股份的另一张“王牌”。据悉,吉诺车屋为车主提供包含有汽车维修、美容、保养、精品配件、保险代理、车辆年检、二手车置换等一站式用车、养车服务。借助吉诺集团庞大的客户资源和后市场产业支撑,吉诺车屋可以解决车主的诸多痛点。
根据中国汽车行业流通协会的统计,2015年中国汽车后市场产值可达8000亿元,未来两年将突破万亿大关。相关专家认为,吉诺股份定位于“构建汽车后市场服务生态圈,做车友身边的汽车生活全能管家”,在配件供应和服务品质方面吉诺都有相当强的优势,发展潜力巨大。
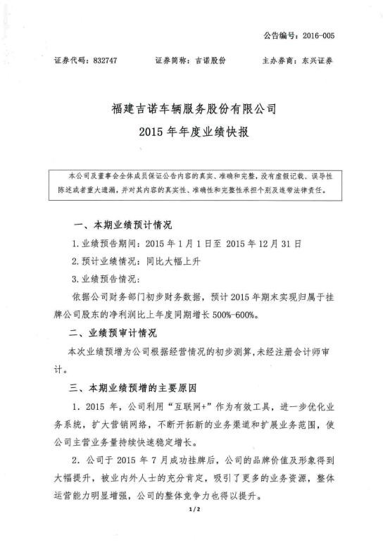
业绩快报原文见下图:
本文可能通过AI自动登载或用户投稿,文章仅代表原作者个人观点。本站旨在传播优质文章,无商业用途。如侵犯您的合法权益请联系删除。






